ASIA ELECTRONICS IND.CO.
ASIA ELECTRONICS CA1000 SERIES DC-DC CONVERTERS

Manufacturer: ASIA ELECTRONICS
Model: CA1000 Series
Features
- Sine Wave Output
- Off-line Inverter
- Public Power Supply is interrupted,
- Output Automatically Change to
- Inverter Power Supply
- Fit to 19″ (2U) rack system
- High Efficiency 87% typ.
- Input-Output Isolation (AC2000V)
- Remote ON/OFF Control
- Input Low Voltage Protection
- Input Over Voltage Protection
- Input Rush Current Protection
- Thermal Protection
- Thermal Inside is +90℃〜+110℃,
- Inverter Output is Shut-down
- Output change from Bypass to
- Inverter, Momentary Disconnection
- Time is about 20ms.
- Output Alarm Signal
- Normal:Open between terminals (Bypass Power Supply)
- Abnormal:Short between terminals (Inverter Power Supply)
- Built-in Input Fuse
- Built-in Input and Output Noise Filter
- Built-in Frequency Changing Switch (50Hz or 60Hz)
- Air Cooling Fan is going more than
- 60℃ inside of case (Below 45℃, Fan is stop)
- Long Life Fan 100,000H at 60℃
- Conformity to RoHS2 Directive
Specifications
◆ General Characteristics
| Input Voltage, Range | DC12, 24, 48, 100, 140V (See Table 1) (at Ta: 25℃, Full Load, Nominal Vin) |
| Output Voltage, Current | See Table 1 |
| Output Voltage Range | ±5% Adjustable |
| Efficiency | See Table 1 |
| Line Regulation | ±0.3% max. (at Vin Range) |
| Load Regulation | ±0.5% max. |
| ±1% max. | (3.3, 5V Output only) (0~100% Load) |
| Reflected Input Ripple, Noise | (5% Vin) Vp-p max. |
| Output Ripple | 40mVp-p max. |
| Output Noise | 0.5% typ. (output ±100mV) p-p max. |
| Short Circuit Protection | Built-in, Auto-restart (See Fig. 2) |
| Over Voltage Protection | 115%~140% Output Voltage |
| Temperature Coefficient | 0.02%/°C max. |
| Operating Ambient Temp. | −40°C to +85°C (See Fig. 1) |
| Max. Case Temperature | +105°C |
| Storage Temperature | −55°C to +125°C |
| Isolation Voltage | AC2000V one minute |
| (Input-Output-Case) | |
| Isolation Impedance | 100MΩ min. (at DC1000V) (Input-Output-Case) |
| Weight | 35g max. |
| Humidity | 20~95% RH |
| Shock | 490m/s² (11msec 3 directions) |
| Vibration | 10~55Hz 98m/s² (30 minutes 3 directions) |
| Surface Structure | Aluminum Case |
| MTBF | 400,000H (Ta: 25℃, 80% Load, Nominal Vin) |
| Warranty | 5 years |
◆Terminal Outs & Dimensions (±1.0mm)


| No | Function | Label | Description |
|---|---|---|---|
| ① | ON/OFF Switch | POWER I/O | Device startup switch |
| ② | INV/BYPASS Changing Switch | INV/BYPASS | Manual inverter/bypass operation switch |
| ③ | LED Indicators | POWER INVERTER BYPASS ALARM OVER LOAD | Output power indicator Inverter operation indicator Bypass operation indicator Device abnormality indicator Device overload indicator |
| ④ | Digital Indicators | VOLTAGE CURRENT | Output voltage display Output current display |
| ⑤ | AC Input Fuse | AC FUSE 15A | Bypass input overcurrent protection fuse 15A |
| No | Function | Label | Description |
|---|---|---|---|
| ⑥ | Frequency Changing Switch | 50Hz/60Hz | Frequency switching switch |
| ⑦ | Signal Input Output Terminal Outs | ALARM REMOTE | Voltage-free contact signal (alarm) Remote shutdown signal terminal |
| ⑧ | Input Terminal Outs | ACIN (S,R) DCIN (+,−) | AC input (bypass input) terminal DC input terminal |
| ⑨ | Output Terminal Outs | AC OUT (V,U) | AC output terminal |
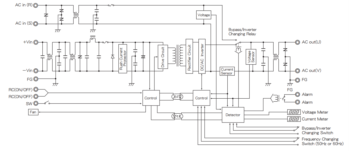
◆ Block Diagram
◆ Selection Guide
| Model Number | Input Volt. (Range) (V. DC) | Output Voltage (V. AC) | Output Current (A rms) | Output Frequency (Hz) | Efficiency (Typical)(%) | |
|---|---|---|---|---|---|---|
| 20% Load | 80% Load | |||||
| CA1000-24-100S10A | 24 (18~36) | 100 | 10 | 50/60 | 86 | 87 |
| CA1000-36-100S10A | 36 (27~54) | 100 | 10 | 50/60 | 86 | 87 |
| CA1000-48-100S10A | 48 (36~76) | 100 | 10 | 50/60 | 86 | 87 |
| CA1000-96-100S10A | 96 (72~144) | 100 | 10 | 50/60 | 86 | 87 |











